| 风筝线般的光纤,如何被AI无人机玩出花?实测揭秘10公里飞行不挂树的黑科技 |
| 时间:2025-12-04 18:13:08 点击: 次 |
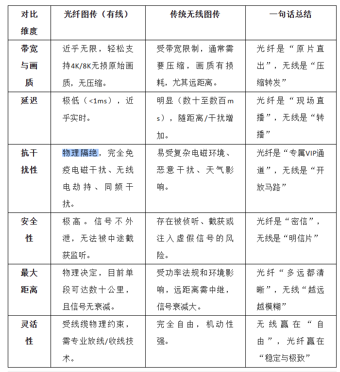
01 遥控器上的“上帝视角”:不止是控制,更是对话 你可能好奇:另一端连着什么? 答案就在操控手手中——一台集成了专用光纤接口与智能显示模块的遥控器。这根10公里光纤,一端融入无人机机身,另一端就直接接在遥控器上。这意味着什么? ![]() (无人机遥控器) 1. 零延迟的“人机一体”感 传统无线图传即使再先进,也有几十到几百毫秒的延迟。在高速飞行或精细作业时,这点延迟就是天堑。而光纤图传的延迟是毫秒级以下的。操控手的感觉,就像“灵魂直接附在无人机上”,每一个操控指令都得到即时响应,画面流畅如亲眼所见。 2. AI识别,直接呈现在指尖 遥控器屏幕不仅是画面显示器,更是AI洞察的驾驶舱。内置的AI芯片能实时分析回传画面: ·自动标识出画面中的潜在障碍物(树木、电线、飞鸟) ·在复杂地貌中推荐最优飞行路径 ·甚至能识别特定目标(如救援中的生命体征、巡检中的设备缺陷) AI发现,人类决策——这种协作模式,让单人操作复杂任务成为可能。 02 有线VS无线:这不是复古,是降维打击 很多人第一反应:“都什么年代了,还用有线?” 但真正对比后,你会发现,在某些关键领域,光纤图传不是退步,而是面向特定需求的精准进化。
所以,光纤图传不是要取代无线,而是开辟了一个全新的“高保真、高安全、高可靠”任务领域。它用一根线,换来了一个绝对可控、私密、高质量的数据通道。 03 那么,它最适合飞向哪里?四大黄金应用场景 这种“带着线的自由”,究竟在哪里能大放异彩? 场景一:关键基础设施的“数字保镖”
AI可实时分析入侵者、设备异常发热等,并通过光纤瞬间回传告警。 场景二:灾难救援中的“生命线”
“盲区高速信息通道”。无损画质让指挥中心看清每一处细节,零延迟操控让救援更精准。 场景三:特殊行业的“超清之眼”
场景四:远距离、复杂环境的“巡检专家”
AI实时识别破损、异物悬挂等缺陷。10公里级距离,画质如一。 回到我们最初的问题:10公里的光纤,会不会挂在树上? ![]() 通过AI深度视觉的预判、自适应张力的精细控制、以及智能路径的全局规划,我们将风险降到了最低。但这根线带来的真正变革,远不止于“不挂树”。 它用一种看似复古的“有线”方式,解决了现代无线技术在最苛刻场景下的痛点:延迟、干扰、泄密与画质折损。当这根线连接上智能的无人机和带AI的遥控器,它就不再是束缚,而是一条强韧、智能、高品质的数据生命线。 下一次,当你看到我们的无人机拖着纤细的光丝划过长空,你会知道,它可能正在执行一项对画质、安全或稳定性有着极致要求的特殊使命。在那根线的两端,流动的是毫无折损的现实世界,以及人类与AI协同生成的、精准的洞察与决策。 这,就是专注带来的深度创新——在正确的场景,用极致的技术,解决关键的问题。天空的叙事,正因这一根线而被重新定义。 |

立即扫码关注
随时查阅资料
2023 广州鲲鹏物联科技公司 粤ICP备20017194号-1